打假!这种“联合培训班”千万别信!
2026-03-13 10:56:01
来源:
杭州市反诈中心、杭州市教育局校安处
编辑:
胡昱晗
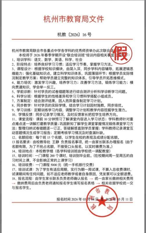
近日,有家长反映收到一份名为《杭州市教育局文件》(文号“杭教〔2026〕16号”)的所谓“联合培训班”招生通知,经核实,该文件系不法分子冒用杭州市教育局名义伪造发布,内容纯属虚构,请家长朋友切勿相信!


诈骗套路揭秘
伪造权威通知:冒充教育局、学校等官方部门,虚构“内部名额”“统一组织”等幌子,利用公信力降低家长警惕。
制造紧迫感:以“名额有限”“预缴占位”为由催促家长快速转账,且收款账户多为个人账户,这是最明显的风险信号。
虚假承诺保障:谎称“可凭发票退费”,营造“正规可靠”的假象,实为打消疑虑的套路。
精准瞄准焦虑:利用家长对孩子教育的重视,虚构稀缺培训机会,诱导在焦虑中匆忙付款。
请家长朋友们提高警惕,不要轻信此类信息,谨防上当!
相关阅读
版权和免责申明
凡注有"潮新闻"或电头为"潮新闻"的稿件,均为潮新闻独家版权所有,未经许可不得转载或镜像;授权转载必须注明来源为"潮新闻",并保留"潮新闻"的电头。
@潮新闻版权所有